Descrição

Fundamentação do processo de fabricação mecânica, por fundição, realizada por técnicas de metalurgia do pó.

PROPÓSITO

Compreender os princípios e as aplicações do processo de fabricação por fundição, os tipos de fundições existentes e suas características, objetivando a escolha de uma aplicação específica no desenvolvimento de um produto.

OBJETIVOS

Módulo 1

Analisar os principais processos e características da fabricação por fundição

Módulo 2

Reconhecer as propriedades dos metais líquidos, a solidificação e a contração do metal. líquido em metal sólido

Módulo 3

Descrever as regras básicas para moldação

A importância do Processo de Fundição

MÓDULO 1


Analisar os principais processos e características da fabricação por fundição

Os principais processos de fundição

Aspectos básicos do processo de fundição

As etapas básicas de um processo de fundição geralmente dividem-se em projeto e confecção do modelo, confecção do molde e dos machos, derramamento do metal líquido, desmoldagem e acabamento.

Em muitos contextos fabris, a fundição pode ser considerada um processo de fabricação de peças metálicas, que representa o caminho mais curto entre a matéria-prima metálica líquida e a peça semiacabada, já em condições de uso, para utilização imediata.

Para estabelecer o processo de fabricação de uma peça fundida, parte-se do desenho técnico da peça a ser produzida ou até mesmo de uma réplica. A partir disso, realiza-se o projeto que define todo o processo de fabricação na fundição.

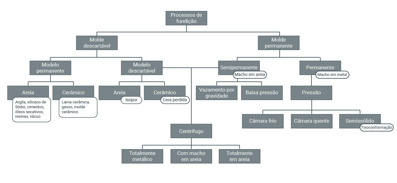
Os principais processos de fabricação por fundição são:

  • Moldagem em areia.
  • Fundição de precisão.
  • Moldes permanentes por gravidade.
  • Fundição sob pressão.
  • Fundição centrífuga.
  • Fundição contínua.
  • Processos no estado semissólido.

Todas as técnicas supracitadas são usadas na fundição dos metais. O que define qual o melhor processo a ser utilizado é o tamanho da peça e sua geometria, além do tipo de liga a ser fundida, a quantidade de peças a ser produzida e a qualidade superficial desejada da peça. Como todo processo produtivo, deve-se levar também em consideração a viabilidade técnico-econômica.

As principais classificações dos processos de fundição são apresentadas na figura a seguir:


Moldagem em areia

O método da fundição em moldes de areia é considerado o mais tradicional existente. Esse processo consiste em assentar o modelo na areia para obter a forma da peça a ser fundida no molde. Este processo é composto por uma vasta gama de métodos, entre eles podemos citar moldagem em areia com argila, ligantes químicos, shell molding e cold box (CHIAVERINI, 1986).

Segundo Chiaverini (1986), todos esses métodos devem apresentar resistência suficiente para suportar o peso do metal líquido, a ação erosiva do metal líquido no momento do vazamento, além de gerar a menor quantidade possível de gás, de modo a evitar erosão do molde e contaminação do metal, ou então devem facilitar a fuga de gases gerados para a atmosfera.

A moldagem em areia verde é o processo mais comumente empregado em fundições. Consiste em compactar, manualmente, ou utilizando máquinas de moldar, uma mistura refratária plástica (chamada areia de fundição) composta essencialmente de areia silicosa, argila e água, sobre o modelo colocado ou montado na caixa de moldar. Confeccionada a cavidade do molde, o metal é imediatamente vazado em seu interior.

A figura a seguir mostra esquematicamente a sequência de operações no processo de fundição em areia verde para o caso de uma peça simples.

Inicia-se com o modelo (I) que é colocado sobre um estrado de madeira no qual apoia-se também a caixa de moldar de baixo.

Joga-se areia no interior da caixa, sendo ela compactada de encontro ao modelo até encher a caixa.

A compactação é realizada manualmente, com soquete ou por meio de um martelo pneumático (II).

Vira-se a caixa de baixo e retira-se o estrado de madeira (Ill).

Coloca-se a outra metade da caixa de moldagem (parte de cima) e os modelos do alimentador B e do canal de vazamento (A).

Coloca-se areia e procede-se à sua compactação (IV).

Retiram-se os modelos dos canais A e B (V).

Separam-se as caixas e procede-se à abertura das bacias do alimentador e do canal de vazamento (VI) da caixa de cima.

Na caixa de baixo, procede-se à abertura do canal de entrada (C) e a retirada do modelo da peça (VII).

Fecha-se a caixa de moldagem, colocando-se as duas metades uma sobre a outra e mantendo-as presas por presilhas ou por um peso colocado sobre a caixa de cima (VIII);

Vaza-se o metal, desmolda-se e cortam-se os canais (IX), resultando na peça fundida (X).


Fundição de precisão ou cera perdida

Esse processo é uma adaptação relativamente recente do processo de cera perdida, utilizado desde a Antiguidade na produção de joias e utensílios domésticos.

Ele apresenta como grande vantagem a liberdade de formas, excelente acabamento e estreita tolerância dimensional (SOARES, 2000). Conforme Martinez, Brasil e Nascimento Filho (2002), o processo de fundição por cera perdida, ou microfusão, tem recursos que permitem, em um “curto” espaço de tempo, a fabricação de grande quantidade de peças.

Injeção dos modelos em cera

Montagem do cacho

Formação da casca

Remoção dos modelos em cera

Vazamento

Desmodelagem

Acabamento

Produto final

O formato pode variar desde o mais simples até o mais complexo, com espessuras de paredes reduzidas, alta qualidade superficial e tolerâncias dimensionais estreitas. Além disso, apresenta possibilidades de uso de ligas alternativas.

Também possibilita a eliminação de uma série de operações de usinagem, soldagem e encaixes, entretanto requer controles rígidos em todas as etapas e pode ser ajustado para atender às solicitações do cliente. O processo de fundição de precisão tende a compatibilizar a obtenção de peças com bom acabamento superficial e um mínimo de operações posteriores ao vazamento da peça.

As principais vantagens são:

  • Redução da usinagem, em que o corte dos gastos é bastante expressivo.
  • Redução de gastos com acabamento superficial da peça.
  • Transformação de um conjunto de peças (unidas anteriormente por meio de soldas, rebites, encaixes etc.) em uma única peça fundida.

O processo possui algumas desvantagens também, como investimento relativamente alto, manuseio de produtos químicos à base de polímeros e/ou resinas, geração de resíduos cerâmicos, ou seja, o material do molde usado não pode ser reutilizado, sendo restrito a peças de pequeno porte.

O modelo deve ter a geometria exata requerida pela peça final, mas em uma escala um pouco maior do que a original para compensar a contração volumétrica, tanto do material usado para fabricar o modelo (cera, plástico) quanto da solidificação do metal.


Moldes permanentes por gravidade

A fundição por molde permanente é um processo de fundição de metal que emprega moldes reutilizáveis (moldes permanentes), geralmente feitos de metal. O processo mais comum usa a gravidade para encher o molde, mas a pressão de gás ou o vácuo também são usados.

Saiba mais

Metais de fundição comuns são ligas de alumínio, magnésio e cobre. Outros materiais menos comuns, mas que também podem ser fundidos em moldes de grafite são estanho, zinco, ligas de chumbo e ferro e aço.

As vantagens de fundir usando o processo de fundição por molde permanente incluem:

O fato de o molde utilizado no processo poder ser reaproveitado, tornando o processo de médio custo (embora o custo de montagem e ferramental seja alto).
O processo é capaz de produzir formas e designs mais complexos do que a fundição em areia.
A peça fundida tem um bom acabamento superficial (como fundida). O acabamento da superfície fornecido aqui é melhor do que as peças e componentes fundidos em areia.
A fundição por gravidade permite um controle mais preciso sobre os atributos dimensionais do que os processos de fundição em areia.
O próprio processo de fundição é altamente repetível e adequado para execuções de produção de alto volume, sendo passível de automatização.
As peças fundidas em molde permanente apresentam boas propriedades mecânicas, baixo encolhimento e baixa porosidade do gás.
As peças têm uma estrutura granulada homogênea e o próprio processo produz pouco refugo.

Já as desvantagens da fundição por molde permanente são:

Alto custo de usinagem e longo tempo de preparação.
O processo de fundição em molde permanente geralmente é limitado a fundições com instalações de menor capacidade.
Devido ao alto custo ferramental envolvido, um alto volume de produção é necessário para tornar esse processo uma opção de fabricação economicamente viável.
Quanto mais alta for a temperatura de vazamento do metal fundido, menor será a vida útil do molde.

Fundição sob pressão

A fundição sob pressão é empregada na fabricação de diversos tipos de peças.

Saiba mais

A fundição sob pressão é um dos métodos mais utilizados, principalmente pela indústria automotiva na produção de peças de alumínio, pois garante 100% do preenchimento da peça molde, evitando bolhas de ar que podem fragilizar o material e também a adição de impurezas indesejadas.

As principais vantagens desse processo são:

  • Fabricação de peças complexas
  • Alta velocidade de produção
  • Peças com seções reduzidas

Como aspectos negativos, há a combinação de um tempo de ciclo reduzido e as elevadas temperaturas envolvidas, que levam ao surgimento de danos nas matrizes por fadiga térmica.

Com a produção de centenas de peças, começam a surgir trincas em regiões críticas da matriz, que crescem à medida que a produção aumenta, até alcançarem condições que inviabilizam seu uso, culminando em seu fim de vida.


Fundição centrífuga

O processo consiste em vazar metal líquido em um molde que possui movimento de rotação, fazendo com que a força centrífuga gere uma pressão acima da força da gravidade, forçando o metal líquido contra as paredes do molde, onde se solidifica.

A fabricação de tubos de ferro fundido para linhas de suprimento de água corresponde a um dos exemplos mais comuns de utilização desse processo:

A fundição centrífuga deve ser usada quando:

As peças são simétricas e podem girar em torno de um eixo.
As propriedades da peça fundida estática são inadequadas.
É necessária uma estrutura de grãos uniforme.
É necessário manter a integridade dimensional.
Deseja-se fabricar tubos, luvas, buchas e anéis.

Fundição contínua

O processo de fundição contínua, também chamado de lingotamento contínuo, é o importante processo de ligação entre a produção de aço e a laminação. Já em 1856, Henry Bessemer sugeriu um método de fundição contínua, mas apenas durante as décadas de 1930 e 1940 a fundição contínua tornou-se um método de produção comum para metais não ferrosos e, posteriormente, a partir da década de 1960 para aços.

A relativa baixa condutividade térmica do aço e as altas temperaturas de fundição significavam que muitos problemas tinham que ser resolvidos em comparação com a fundição de não ferrosos.

Henry Bessemer (1813 -1898)

Foi um engenheiro britânico, metalurgista e inventor, criador do processo de Bessemer (patenteado em 1856) para a fabricação de aço.

Fonte: Wikipedia

Você sabia

Em meados da década de 1980, o lingotamento contínuo tornou-se o maior método de lingotamento, superando a rota de lingotamento de aço convencional.

Na fundição de lingotes, moldes individuais são preenchidos com aço fundido para produzir os lingotes de aço. O método de fundição contínua tem muitos benefícios em comparação com os métodos de fundição de lingotes mais antigos. As principais vantagens são a melhoria da qualidade do aço, melhor rendimento e economia de energia e mão de obra.

Você sabia

Atualmente, cerca de 95% da produção mundial de aço é feita por fundição contínua e muitas qualidades de aço são fundidas em uma grande variedade de dimensões.

O princípio do método de fundição contínua é simples.

O aço líquido em uma concha é transferido para a máquina de fundição.

Quando a operação de fundição começa, o bico no fundo da panela é aberto.

O aço flui em uma taxa controlada para o distribuidor.

O aço flui do distribuidor, através de um bico de entrada submerso em um ou vários moldes.

Saiba mais

Os moldes são geralmente de cobre resfriados a água.

A primeira solidificação ocorre na interface metal/molde. A espessura da casca solidificada aumenta progressivamente quando é retirada pela máquina. Na saída do molde, a casca deve ser espessa o suficiente para suportar a poça de líquido. Abaixo do molde, a casca é resfriada por pulverização de água.

Resfriamento primário

É o resfriamento do molde.

Resfriamento secundário

É o resfriamento por spray.

Na extremidade da máquina, o fio é cortado e transferido para um laminador.


Processos no estado semissólido

O processamento de metal semissólido, também conhecido como tixoformação, é uma tecnologia de conformação de metal patenteada por David B. Spencer durante seus estudos de doutorado no Instituto de Tecnologia de Massachusetts (MIT), no início dos anos 1970 (SPENCER; MEHRABIAN; FLEMINGS, 1972). Atualmente, o processo de tixoformação encontrou aplicação em vários domínios da fabricação devido à sua capacidade de entregar a produção de peças de alta qualidade a custos comparáveis ou inferiores aos das técnicas de conformação convencionais, como fundição ou forjamento.

Você sabia

Durante os últimos 40 anos de esforços de pesquisa, muitos materiais diferentes foram desenvolvidos e usados com esse processo.

A fundição de metal semissólido é uma variante da forma quase líquida da fundição sob pressão. O processo é usado hoje com metais não ferrosos, como alumínio, cobre e magnésio, mas também pode ser empregado com ligas de alta temperatura para as quais não há materiais de matrizes adequados disponíveis. O processo combina as vantagens da fundição e do forjamento e leva o nome da propriedade do fluido denominado tixotropia, que é o fenômeno que permite o funcionamento desse processo.

Resumindo

Os fluidos tixotrópicos fluem quando cortados (cisalhados), mas engrossam (aumentam sua viscosidade) quando em repouso.

A fundição de metal semissólido é feita a uma temperatura na qual coloca o metal entre os estados líquido e sólido. Idealmente, o metal deve ser de 30 a 65% sólido.

A fundição semissólida é normalmente usada para aplicações de ponta. Para ligas de alumínio, as peças típicas incluem as estruturais médicas e aeroespaciais, peças contendo pressão, peças de defesa, suportes do motor, cabos do sensor do coletor de ar, blocos do motor e carcaças do filtro da bomba de óleo.

A figura a seguir mostra esquematicamente as etapas do processamento de metal semissólido.

Lingote recebido.

Agitação eletromagnética e fundição.

Tarugo de metal semissólido cortado em partes.

Partes aquecidas.

Conformação do metal semissólido.

Peça acabada.

Verificando o aprendizado

ATENÇÃO!

Para desbloquear o próximo módulo, é necessário que você responda corretamente a uma das seguintes questões:

O conteúdo ainda não acabou.

Clique aqui e retorne para saber como desbloquear.

MÓDULO 2


Reconhecer as propriedades dos metais líquidos, a solidificação e a contração do metal líquido em metal sólido

O processo de solidificação do metal líquido

Aspectos metalúrgicos da fundição

Quando líquido, o metal apresenta maior reatividade comparado ao mesmo metal no estado sólido, pois seus átomos estão mais distantes uns dos outros, facilitando a reação com outros elementos. Do ponto de vista da fundição, isso se torna um problema, pois os metais líquidos em geral têm grande afinidade com o oxigênio. Dessa forma, dois aspectos devem ser analisados:

  • A formação de óxidos.
  • As perdas de material metálico durante a fusão.

Para avaliar a formação de óxidos, a análise do diagrama de Ellingham (figura a seguir) é importante.

Harold Johann Thomas Ellingham (1897–1975)

Foi um físico-químico britânico, mais conhecido por seus diagramas de Ellingham, que resumem uma grande quantidade de informações sobre a metalurgia extrativa.

Fonte: Wikipedia

Exemplo

Fixando a temperatura de 1.000 K, é possível enxergar que as curvas dos óxidos de alumínio, cálcio e magnésio são as de menor energia livre (mais fortemente negativas). Assim, os óxidos são mais facilmente formados, sendo esses elementos alguns dos que possuem maior afinidade com o oxigênio.

Essa propriedade de oxidação é importante quando é desejado desoxidar o banho de outro metal que tenha afinidade com o oxigênio menor do que a dos citados anteriormente. Dessa forma, o metal adicionado se oxida no lugar da liga a ser produzida.

Figura: Diagrama de Ellingham

A fim de minimizar as perdas por oxidação, podem ser executadas algumas ações:

Atmosferas redutoras

São aquelas em que há a redução do gás oxigênio, podendo ser ricas em hidrogênio ou monóxido de carbono.

Atmosferas neutras

São aquelas compostas por gases nobres, como o argônio e o xenônio.

Escórias protetoras

São utilizadas para remover impurezas durante a fundição do metal. Porém, também ajudam no controle de temperaturas das peças fundidas e minimizam a reoxidação do produto, devido à associação de materiais refratários quando em seu formato líquido.

Adição de elementos que inibem a oxidação

São materiais antioxidantes, que inibem a ação do oxigênio no metal durante a fundição.


Processo de solidificação

No processo de solidificação, o líquido muda para sólido durante o resfriamento. A energia do líquido é menor do que a do sólido acima do ponto de fusão. Portanto, o líquido é estável acima do ponto de fusão e, abaixo dele, a energia do líquido torna-se maior do que a do sólido.

Resumindo

Abaixo do ponto de fusão, o sólido torna-se mais estável do que o líquido.

No ponto de fusão, o líquido é convertido em sólido durante o resfriamento. Essa transformação em sólido abaixo do ponto de fusão é conhecida como “solidificação” e ocorre na temperatura chamada “ponto de congelamento”.

Durante a solidificação, os fenômenos que ocorrem no material são: cristalização, contração de volume, concentração de impurezas e desprendimento de gases.


Cristalização

O crescimento e a solidificação do cristal em fundições de metal é, em grande parte, uma função da mobilidade atômica.

Atenção

Fatores térmicos e cinéticos devem ser considerados ao determinar se o crescimento do cristal será inibido ou acelerado.

Seja na configuração esférica ou em forma de agulha, as partículas de metal comportam-se de maneira diferente, dependendo de sua localização na composição: no líquido, na interface líquido/sólido ou no sólido.

Além disso, metais como alumínio e cobre têm apenas uma estrutura (cúbica de face centrada, CFC). Por outro lado, metais como ferro e cobalto podem ter estruturas cristalinas diferentes em temperaturas diferentes.

Exemplo

O ferro pode ser CFC e cúbico centrado no corpo, CCC.

Contração de volume

A maioria dos metais encolhe quando se solidifica. A contração de solidificação varia de 3 a 8% para metais puros. Pode resultar na formação de vazios (microporosidade e encolhimento) durante a solidificação.

Atenção

A contração térmica do sólido durante o resfriamento subsequente pode aumentar o risco de contração se não houver cuidado na fundição do metal.

Diversas ligas de fundição comerciais, baseadas em ligas eutéticas simples, formam fases não metálicas durante a solidificação, que são atomicamente menos densas do que o fundido, como o grafite em ligas de ferro-carbono ou o silício em ligas de alumínio-silício.

Ligas eutéticas

Ligas eutéticas são uma mistura de compostos ou elementos químicos na qual o ponto de fusão é o mais baixo possível. Ou seja, durante resfriamento, uma fase líquida se transforma em, pelo menos, duas fases sólidas. Essa composição é conhecida como composição eutética e sua temperatura como temperatura eutética. Sua temperatura é facilmente identificada em um diagrama de fases.

Fonte: Wikipédia

No caso do ferro fundido cinzento, a precipitação da austenita do fundido está associada à contração, enquanto o crescimento da grafita do mesmo fundido está associado à expansão do volume.

Atenção

O sinal da mudança de volume resultante é incerto; a liga pode encolher ou expandir após a solidificação, dependendo da composição do fundido.


Concentração de impurezas

Algumas ligas metálicas contêm impurezas normais, que se comportam de modo diferente, conforme a liga esteja em estado líquido ou sólido. O caso mais geral é o das ligas ferro-carbono que contêm, como impurezas normais, o fósforo, o enxofre, o manganês, o silício e o próprio carbono.

Saiba mais

Quando essas ligas estão no estado líquido, as impurezas estão totalmente dissolvidas, formando um todo homogêneo.

Ao solidificar, entretanto, algumas das impurezas são menos solúveis no estado sólido: fósforo (P) e enxofre (S), por exemplo, nas ligas mencionadas. Assim sendo, à medida que a liga solidifica, esses elementos vão acompanhando o metal líquido remanescente, indo acumular-se na última parte sólida formada.


Desprendimento de gases

A porosidade causada pelo desprendimento de gases é um dos problemas mais sérios na fundição de ferro fundido, alumínio e cobre. Geralmente é causada pela evolução de gases durante o processo de fundição e solidificação.

Saiba mais

Os gases podem ser resultado de uma reação entre a areia de fundição ou entre o molde e o metal, ou podem resultar da evolução de gases dissolvidos no metal líquido durante a solidificação.

Exemplo

Um exemplo de reação química envolvendo gás e causando porosidade é a reação da umidade (H2O)da areia com elementos do ferro fundido, como carbono, silício, alumínio ou o próprio ferro. O alumínio no ferro fundido costuma causar problemas de porosidade, e a reação responsável pela evolução do gás é:

3H2O + 2 Al = Al2O3 + 3H2

O sublinhado de alumínio (Al) indica que ele está dissolvido no metal. A energia livre para a reação da equação anterior é altamente negativa, mesmo em concentrações muito baixas de alumínio, indicando que a termodinâmica para a reação é altamente favorável. Reações semelhantes podem ser escritas para silício, carbono e ferro. Para o carbono, o monóxido de carbono também evolui de acordo com a reação:

H2O + C = H2 + CO

Quanto à fundição de alumínio, a reação é ainda mais favorável. Se a reação realmente ocorrerá ou não, depende de muitos fatores complexos, incluindo transferência de massa na fase líquida e tensão superficial. Portanto, sua ocorrência é difícil de prever. No entanto, se houver umidade excessiva na areia, a reação é altamente provável de ocorrer.

A outra causa principal da porosidade do gás é a evolução dos gases dissolvidos durante a fundição.

Exemplo

Ferro fundido líquido pode ter dissolvido hidrogênio e nitrogênio.

A solubilidade desses gases no sólido pode ser menor do que no líquido e, portanto, os gases podem ser desenvolvidos durante a solidificação. Se isso ocorrerá ou não depende da quantidade de hidrogênio e nitrogênio presentes, da liga fundida, da cinética química e da tensão superficial da liga. Do mesmo modo, o hidrogênio pode dissolver-se no alumínio líquido, mas sua solubilidade é muito menor no alumínio sólido e pode causar porosidade.

A porosidade na peça fundida gerada pelos gases pode causar fissuras, trincas, além de outras descontinuidades. Por isso, peças fundidas que apresentam porosidade são rejeitadas.


Fluidez do metal

A fluidez do metal fundido ajuda na produção de fundição sólida com menos defeitos. Ele preenche não apenas a cavidade do molde completa e rapidamente, mas também não permite que qualquer defeito de fundição — como o defeito de não preenchimento, chamado de misrun — ocorra no objeto fundido.

O derramamento adequado de metal fundido na temperatura correta desempenha um papel significativo na produção de fundições sólidas. O sistema de passagem desempenha a função de introduzir metal limpo na cavidade do molde da maneira mais livre de turbulência possível. Prevenir defeitos de fundição, como erros de funcionamento, sem o uso de temperaturas de vazamento excessivamente altas, ainda é em grande parte uma questão de experiência.

Para preencher completamente as complicadas seções de fundição, as taxas de fluxo devem ser altas, mas não tão altas a ponto de causar turbulência. Observa-se que a temperatura do metal pode afetar a capacidade da liga fundida de preencher o molde; esse efeito é a fluidez do metal.

Dica

É aconselhável verificar a fluidez do metal antes de despejá-lo, usando-se o teste de fluidez.

A figura a seguir ilustra um teste de espiral de fluidez padrão amplamente usado para aço fundido. A "fluidez" de uma liga é avaliada como uma distância, em polegadas, que o metal percorre no canal espiral.

O teste de fluidez — no qual o metal do forno é derramado por vácuo controlado em um canal de fluxo de tamanho adequado — é muito útil, uma vez que a temperatura (superaquecimento) é a variável individual mais significativa que influencia a capacidade do metal fundido de preencher o molde.

Tal teste é um indicador preciso de temperatura, e o uso de um teste simples, em espiral, feito em areia verde sobre um núcleo vazado por panela de fusão de aço de forno elétrico é eficiente, principalmente onde a medição de temperatura é cara e inconveniente.

Verificando o aprendizado

ATENÇÃO!

Para desbloquear o próximo módulo, é necessário que você responda corretamente a uma das seguintes questões:

O conteúdo ainda não acabou.

Clique aqui e retorne para saber como desbloquear.

MÓDULO 3


Descrever as regras básicas para moldação

As etapas do projeto em fundição

Projetos em fundição

A tarefa básica definida no desenvolvimento de um processo de fundição está na seleção das técnicas de produção adequadas que garantam altos índices técnicos e econômicos em todas as etapas do processo de produção e também a qualidade necessária das peças fundidas em serviço.

Atenção

No desenvolvimento de determinado processo de produção, deve-se considerar os custos de limpeza e usinagem, bem como os custos envolvidos na fabricação de peças fundidas.

A abordagem correta é procurar maneiras de reduzir as operações de usinagem, simplificando o processo de moldagem e utilizando totalmente as capacidades do maquinário disponível.


Projeto de uma peça fundida

Uma peça fundida deve ter um projeto tal que garanta um alto nível de suas características de trabalho (resistência, rigidez, estanqueidade e resistência à corrosão) em uma dada massa e formato da peça. Além disso, esse projeto deve levar em consideração as técnicas de fundição e as máquinas disponíveis, bem como a peça deve estar ao fim da fundição o mais próximo do produto final e/ou usinável.

A principal característica do processo de fundição é que o metal fundido derramado no molde se contrai à medida que esfria e se solidifica, ou seja, o metal sofre transformações de fase acompanhadas por sua retração em volume e surgimento de defeitos de retração, como cavidades de contração (tubos), porosidades, trincas de solidificação, bem como de tensões acumuladas.

Atenção

Uma vez que o metal derramado na cavidade do molde interage com o molde, a fundição pode desenvolver defeitos de superfície.

Dica

A fim de obter uma fundição sólida, o molde deve ter certos cuidados e levar um mínimo de tempo e trabalho para sua fabricação.

Ao projetar peças fundidas, devemos obedecer aos princípios estabelecidos a seguir:

1

O modelo para uma peça fundida deve ser projetado de modo a efetuar a maior economia possível em mão de obra e materiais gastos em sua fabricação. Para isso, a peça fundida deve ter desenho compacto, não ter elementos salientes, sempre que possível, e representar uma combinação de corpos geométricos simples, cujas formas apresentam predominantemente superfícies planas e linhas retas. Isso também simplifica o processo de criação dos modelos e reduz o custo do conjunto de modelos.


2

O projeto de uma peça fundida deve proporcionar facilidade de fabricação e montagem do molde; a construção do molde deve exigir um mínimo de núcleos da forma mais simples possível. As peças de formato complexo de grande porte devem ser divididas em peças simples que são mais fáceis de fundir e, em seguida, soldar ou conectar com parafusos (para formar uma estrutura de soldagem e fundição).


3

As cavidades nas peças fundidas precisam de extensões suficientemente espaçosas para receber os apoios dos machos, bem como as cavidades adjacentes devem comunicar-se por meio das aberturas para fornecer os assentos para os machos, garantindo assim uma posição estável do macho no molde e, portanto, produzindo a peça fundida com boa precisão dimensional.


4

As paredes de uma peça fundida devem conter espessura uniforme, sempre que possível, pois podem surgir defeitos de retração nas porções mais espessas, como porosidades, tubos e fissuras.


5

Uma peça fundida não deve conter ângulos agudos ou seções de parede que passem abruptamente para paredes finas. As partes na interseção de paredes de várias espessuras devem formar junções suavemente curvas.


6

A massa de uma peça fundida deve ser tão pequena quanto possível para garantir a economia de metal. O princípio de economia de metal deve sempre ser buscado pelo projetista, exceto em alguns casos particulares.


7

O projeto de uma peça fundida precisa levar em consideração as propriedades de fundição da liga que está sendo fundida. O ferro cinzento, por exemplo, tem boas propriedades de fundição. A estrutura do ferro fundido cinzento depende mais da taxa de resfriamento do que de outros tipos.

Uma mudança na estrutura do ferro acarreta mudanças nas propriedades mecânicas, como sua usinabilidade, durabilidade, resistência à corrosão e outras propriedades de trabalho. Se o metal resfria rápido, todo o carbono nas paredes finas das peças fundidas mostra-se no estado ligado, formando a cementita, Fe3C. Este componente de estrutura de alta dureza não é passível de usinagem.

O defeito desse tipo nas peças fundidas de ferro cinzento é chamado de “pontos duros”. Nas espessas paredes da mesma fundição, o metal se solidifica lentamente, o que resulta na estrutura de baixa dureza. Assim, a necessidade de uniformidade da espessura das paredes em fundições de ferro fundido adquire importância particular.


8

A construção de uma peça fundida deve facilitar a limpeza, a rebarbação e a desmoldagem. O contorno externo dessa peça precisa estar livre de ranhuras e reentrâncias. As cavidades devem conter aberturas de tamanho suficiente para facilitar a decapagem.


9

As superfícies de localização nas peças fundidas precisam ser convenientes para a usinagem.

Peça fundida usinada

Projeto de moldes e machos

Na concepção do processo de moldagem, o projetista deve realizar as seguintes tarefas:

Escolher o método correto de moldagem.

Decidir sobre a posição da fundição e do molde durante o vazamento.

Especificar o tipo de junção do molde.

Definir as formas de fixação dos machos no molde.

Selecionar o tipo apropriado de sistema de passagem e fazer os cálculos necessários.

Elaborar o desenho de fundição.

Determinar as dimensões gerais das caixas de moldagem.

Localizar corretamente os padrões na placa do modelo.

O projeto de fundição deve ser analisado detalhadamente, visando melhorar a capacidade de fabricação da peça fundida. Assim, pode ser necessário aumentar os raios dos filetes, tornar as paredes mais uniformes em espessura e eliminar o estreitamento abrupto nos locais em que os itens maciços passam em paredes finas.

Atenção

Ao escolher a posição da peça fundida no molde, o projetista deve descartar os itens mais responsáveis no arrasto, onde o metal acaba sendo mais denso.

Além disso, ele deve cumprir as seguintes regras:

1 A posição da peça fundida no molde deve garantir a solidificação direcional do metal.
1 As barras destinadas à usinagem devem estar localizadas na parte inferior, nas posições verticais ou inclinadas durante o vazamento e solidificação do metal.
3 As fundições cilíndricas cujas superfícies externa e interna estão sujeitas a usinagem devem ter uma posição vertical durante o vazamento.
4 As superfícies de fundição que servem como planos de referência na usinagem devem estar em um meio molde.
Meio moldes para superfície de fundição.

Controle de qualidade de peças fundidas

Os procedimentos de inspeção gerais para fundidos são estabelecidos na fundição, a fim de garantir a conformidade com os desenhos e documentos do cliente, que frequentemente são baseados em várias especificações governamentais, sociedades técnicas ou comerciais.

Atenção

Com o objetivo de garantir a qualidade da fundição, os procedimentos de inspeção devem ser direcionados de forma eficiente para prevenção de imperfeições, detecção de tendências insatisfatórias e conservação do material — o que leva à redução de custos.

Os inspetores devem ser capazes de avaliar imediatamente os prováveis pontos fortes e fracos de um fundido, além de saber onde mais provavelmente seriam encontrados.

A inspeção de peças fundidas normalmente envolve a verificação de forma e dimensões junto à inspeção visual com e sem auxílio de descontinuidades externas e qualidade da superfície.

Análises químicas e testes de propriedades mecânicas são complementados por várias formas de inspeção não destrutiva, incluindo testes de vazamento e carregamento de prova, todos usados para avaliar a solidez da fundição.

Dica

Essas inspeções aumentam o custo do produto, portanto a consideração inicial deve ser determinar a quantidade de inspeção necessária para manter o controle adequado sobre a qualidade.

Isso pode exigir uma inspeção completa de cada fundição individual em alguns casos, mas, em outros, os procedimentos de amostragem podem ser suficientes.

Verificando o aprendizado

ATENÇÃO!

Para desbloquear o próximo módulo, é necessário que você responda corretamente a uma das seguintes questões:

O conteúdo ainda não acabou.

Clique aqui e retorne para saber como desbloquear.

Conclusão

Considerações Finais

Como vimos, neste tema, os principais processos de fabricação por fundição são: moldagem em areia, fundição de precisão, moldes permanentes por gravidade, fundição sob pressão, fundição centrífuga, fundição contínua e processos no estado semissólido.

Conhecemos as propriedades dos metais líquidos, a solidificação e a contração do metal líquido em metal sólido. Por fim, descrevemos as regras básicas para moldação e verificamos as principais considerações que devem ser feitas no projeto de uma peça fundida e no projeto de moldes e machos, bem como os procedimentos de controle de qualidade de peças fundidas.

Podcast

CONQUISTAS

Você atingiu os seguintes objetivos:

Analisou os principais processos e características da fabricação por fundição

Reconheceu as propriedades dos metais líquidos, a solidificação e a contração do metal líquido em metal sólido

Descreveu as regras básicas para moldação